Jc Milhet est photographe de presse et d’illustration basé à Perpignan. Il est membre du studio Hans Lucas et enseignant à l’Université de Perpignan au sein du cursus en photojournalisme. Il nous fait le plaisir de partager son workflow en photographie.
Le Workflow en photographie
« Encore un anglicisme en introduction d’un article sur la photographie, encore…
Et si nous parlions de flux de travail ? Je sais que ça fait moins rêver, mais essayons.
En matière de flux de travail, il y a deux écoles (au moins).
Celle qui fait simple : je branche mon boitier à mon ordinateur, j’ouvre Lightroom, je post-traite mes images, j’exporte.
C’est simple, c’est efficace, mais ça me ferait écrire assez peu de caractères…
Et celle qui fait « autrement » :
Alors imaginons un workflow (mince, j’ai déjà oublié sa traduction) plus compliqué, plus technique, mais plus pertinent (enfin, j’écris « pertinent » car c’est MON workflow…).
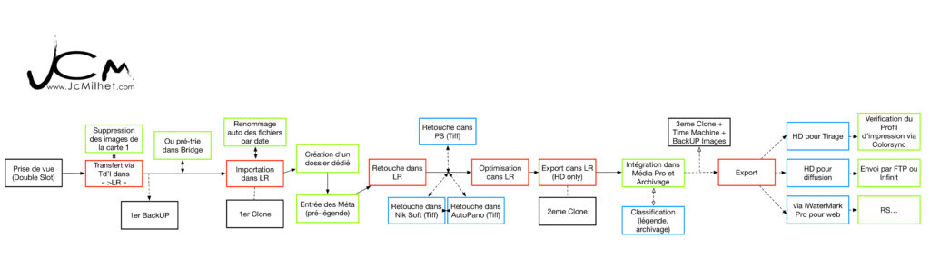
Avant toute chose, j’utilise, principalement pour des raisons de rapidité, des lecteurs de cartes (dont un Lexar très sympa). Je ne branche donc jamais mes boitiers directement sur mon ordinateur. D’un, c’est plus sur, le boitier n’influant pas sur le transfert, de deux c’est avec la plupart des APN, plus rapide.
A ce stade, je n’utilise pas de logiciel tiers à proprement parlé. En effet, avec les bug d’import de la première version de LR CC, les bugs récurrent de certains log d’import d’OS, j’ai décidé de revenir au célèbre glisser/déposé, à l’ancienne, qui me va très bien.
J’ai un dossier « transfert », sur mon disque, toujours au même endroit, dans lequel je glisse les images contenues dans mes cartes.
A ce stade, mes images sont à la fois encore sur mes cartes et sur mon ordinateur dans ce fameux dossier. Je vais donc procéder à une première sauvegarde de celles-ci. J’ai un double disque en raid, il est là pour stocker mes raw, j’y glisse donc mon dossier « transfert » que je renommerai à la date du jour + un mot clef désignant les images qu’il contient (ex : 2019-03-14-Vignes XXX).
Et nous voila donc prêt pour ouvrir un logiciel. pour ma part, ce sera Lightroom.
Et non, je n’ai toujours pas formaté mes cartes…
On ouvre donc Lightroom, onglet import, et c’est parti.
Durant l’import, je demande à LR de me renommer les fichiers de façon AA.MM.JJ.HH.MM.SS, pour de la conservation de fichiers, c’est de loin l’idéal.
LR crée ses aperçu, on patiente quelques secondes et je pense qu’il sera temps de lancer une sauvegarde Time Machine™ (pour les mac users, ou équivalent sur PC).
Nous avons donc 1 sauvegarde de nos raw dans un dossier sur le disque raid et 1 de plus en Time Machine, si vous avez le temps de rapidement cloner votre disque, c’est l’idéal mais nous pouvons déjà considéré que les images sont « protégés » et il est temps de formater nos cartes. Depuis votre boitier, évidemment. 🙂
Petit café.
Allez, il est temps d’éditer tout ça.
Évidemment si je rentre d’un très gros photoreportage, j’aurai au préalable réalisé un premier editing via Bridge, directement dans mon dossier « Transfert ». Bridge est rapide, il permet de gagner un peu de temps sur un gros editing plutôt que de charger au préalable ses images dans LR, d’autant que si vous avez suivi jusqu’ici, vous avez déjà sauvegardé vos raw.
Editing, puis post-traitement…
Enfin… pas tout à fait. D’abord, je rentre quelques IPTC, principalement dans le champs « description » de la série d’image qui vient d’être édité. Et si je dois prendre mon temps entre l’editing et le post-traitement, ou si je dois repartir sur un autre travail entre ces deux étapes, je glisse mes images dans un dossier au nom du sujet de ce travail en cours.
Donc « post-traitement ». J’ai l’habitude, vu ma pratique de la photographie, de presque tout post-traiter sous LR mais plus rarement, il peut m’arriver de devoir passer par la case Photoshop pour retoucher quelques détails ou par la case AutoPano Giga pour assembler quelques images. Et je regrette fortement l’abandon du développement de cet excellent logiciel d’assemblage d’image. C’est dit.
On a bien avancé, je pense qu’on peut en profiter pour faire une pause et pourquoi pas lancer une sauvegarde (un clone et un Time Machine ? Allez ! Faisons nous plaisir !).
Le post-traitement est fait. Vous êtes content de vous, c’est super, bravo !
Et maintenant ?
C’est à partir de là que vous allez me traiter d’hérétique, de grand malade ou que sais-je…
Tant pis, je me lance.
L’export…
Que faire de nos raw bien traités ?
Dans un premier temps, nous allons les exporter en jpeg, qualité 100, plein format… bref, les plus beaux possible.
Où ? Dans un dossier sur le bureau.
Si on en a le temps et l’envie, on peut toujours les reprendre une deuxième fois, pour etre sur de son rendu, satisfait.
Souvent, il m’arrive de les re-regarder (les jpegs donc) avec Bridge, et quand je suis « sûr » de mon coup, je passe, toujours sur Bridge, à l’onglet métadonnées et là, c’est parti pour le grand jeu des IPTC. Ca peut paraitre fastidieux mais c’est indispensable, nous verrons pourquoi plus tard si vous en doutez…
L’archivage.
Mais ces jpeg, on en fait quoi ?
Pour ma part, et après utilisé de nombreux catalogueurs, je reste convaincu que Média Pro est le meilleur de tous, et de loin. Malheureusement, il a disparu, ou plutôt, il a été intégré dans Capture One. J’ai donc un catalogue Capture One uniquement dédié a la conservation de mes images. Seul défaut, son manque de vitesse, MP était bien plus vif, mais bon, avec plus de 30000 images, je devrais faire plusieurs sous-catalogue mais je ne suis pas à quelques secondes près…
Donc a ce stade, je glisse mes images dans un de mes dossiers catégories dans un sous-dossier « Capture One », dans mon dossier système : « Image ». J’ai une 10aine de catégorie de type : Paysage, Reportage, Voyage, Concert, Portrait…etc…
Je glisse donc mes images dans une de ces dossiers et importe les images dans capture one.
Une fois dans mon catalogue global, je les glisse dans divers dossiers virtuels, leur ajoute des IPTC de catalogage, des étiquettes…etc…
Puis je sauvegarde (encore) le tout, via un clone, un Time Machine et une sauvegarde de mon catalogue sur un disque dédié.
Et mes raw ?
Et bien je les jette. (Non, arrêtez, je vais vous expliquer. Non, ça fait mal !!!)
Ma pratique de la photographie nécessite un flux constant, je n’ai pas le temps de retraiter une photo de manif d’il y a 3 ans ou le portrait d’un éleveur d’il y a 5 ans. Retraiter le raw du scan d’un vieil ekta ? Mais pourquoi ? Je suis donc à flux tendu et comme pour les choix de prise de vue, les choix de post-production sont temporel et se doivent d’être définitif.
Alors souvenez-vous, j’ai mon Raid avec mes raw, ils ne sont pas totalement détruit, il en reste a minima un backup et à moins de vouloir tirer un 2mx3m (ça vous arrive vraiment souvent ?), je peux toujours revenir « légèrement » sur un jpeg de 25Mp et bien enregistré sans pour autant l’endommager violemment…
De plus, le gain d’espace me permet d’avoir (pour ainsi dire toujours) sur moi, sur un portable, mon catalogue de presque 500go, et ainsi être réactif lorsqu’en déplacement on me demande une image d’archive non présente sur Pixpalace ou au sein du serveur de mon agence photo…
Oui mais.
Parce que.
Enfin bref…
Oui, j’assume ce choix que beaucoup ne comprendrons pas, mais c’est ainsi.
Pour moi, le plus important ce passe à ce stade. Professionnellement j’entends.
Car depuis mon catalogue Capture One, je peux exporter une image « taguée » (pour ça j’utilise iWatermark Pro que j’aime bien), une archive plein format pour impression (dont je contrôlerai le profil d’impression dans Colorsync probablement voire reprendrai rapidement dans photoshop s’il faut la redimensionner, lui apporter une petit modif), voire une version légèrement allégé et reprise avec des IPTC dédiés à l’usage via Bridge.
Imaginez, vous êtes en déplacement pour la semaine pour un magazine, le soir vous recevez un email d’un iconographe qui vous demande une image pour un quotidien qui sera bouclé dans la nuit, ou le lendemain matin. Vous faites quoi ? Vous vous mordez les doigts en pensant à votre bel écran calibré et au super fichier raw que vous avez dans un catalogue de 40000 autres, bien au chaud chez vous ? Et que vous envisagez de reprendre ? Non. Vous ouvrez votre catalogueur, tapez le mot ou les mots clefs correspondant à la recherche iconographique (Gilet+Jaune+Drapeau+Revendications) et vous exportez vos images en 5000 de large, niveau 7 parce que c’est assez grand pour une une de quotidien et suffisamment léger pour partir dans un email et go !…
D’accord.
Ok, celui qui fait de l’animalier, du paysage contemplatif, à moins besoin d’être aussi réactif, mais néanmoins ne faut-il pas mieux qu’il soit sur le terrain ou a préparer sa prochaine sortie qu’à passer son temps sur son LR encore, encore et encore sans jamais accepter d’avoir terminer le post-traitement de son image ? Je vous renvoie à l’époque ou l’on utilisait des Ekta… Souvenez-vous comme la prise de vue était plus importante que tout le reste…
Conclusion ?
En gros, je ne cherche pas à vous convaincre que c’est LA bonne solution, surtout pas, je vous offre juste mon expérience et comme dit en préambule, vous pouvez faire tellement plus simple.
Mais je voudrai surtout que vous reteniez que peu importe votre workflow (mince, encore…), cherchez juste celui qui vous semble le plus intuitif, pratique et surtout ADAPTÉ. Il n’y a pas de règles, il y a juste des besoins. Si votre « flux de travail » (yes !), comporte des erreurs, des hésitations, des pertes de temps ou d’images, repensez le. Mais encore une fois, ne pensez pas que celui d’une majorité est et doit être la norme.
Allez, je file, j’ai des photos a faire. 🙂 »
Le workflow de Jc Milhet en résumé
Jc Milhet est un collaborateur régulier de Pyrénées Magazine. Il a été publie dans divers quotidien et magazine tel l’Humanité, La Croix, Libération, Polka, Géo…
Quelques images de son travail visible sur http://hanslucas.com/jcmilhet/photo
© Jc Milhet
© Jc Milhet
© Jc Milhet
© Jc Milhet
© Jc Milhet
© Jc Milhet
© Jc Milhet
Pour contacter Jc Milhet, rendez-vous sur son site https://www.jcmilhet.com/













